中药材信息交易平台

当前位置: 首页 > 动态 > 行业资讯

(附名单)2023医保目录新增126个品种

时间:2023-12-13人气:作者: 药闻康策
12月13日,国家医保局举行新闻发布会,公布2023年国家医保药品目录调整结果。新版国家医保药品目录药品总数达3088种,将于2024年1月1日起实施。
今年是国家医保药品目录连续六年进行调整,经相应程序,共有126个药品新增进入国家医保药品目录,1个药品被调出目录。
在谈判、竞价环节,143个目录外药品参加,其中121个谈判或竞价成功,成功率为84.6%,平均降价61.7%,成功率和价格降幅均与2022年基本相当。叠加谈判降价和医保报销因素,预计未来两年将为患者减负超400亿元
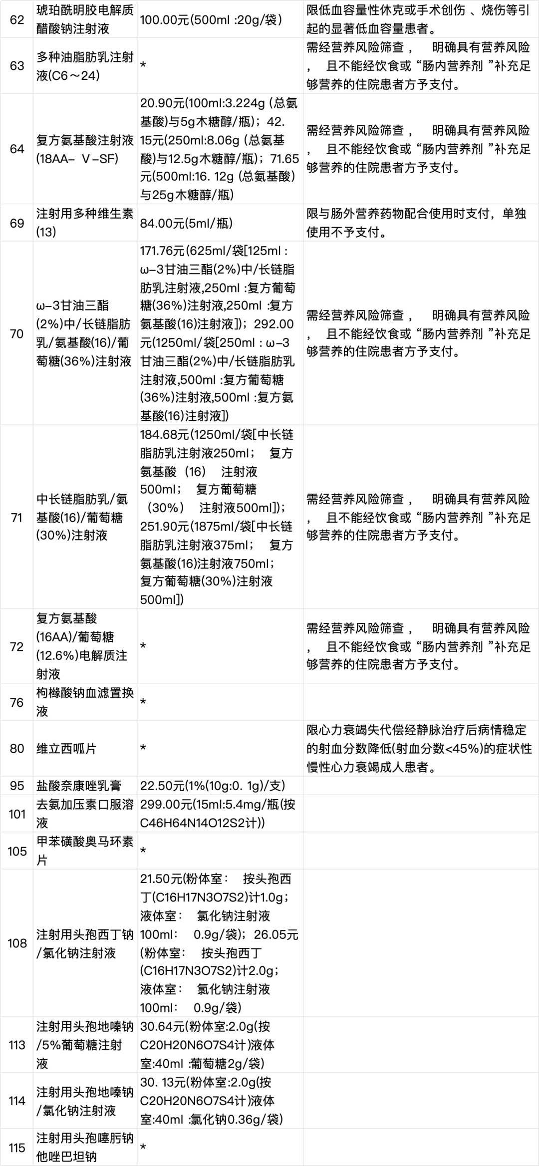
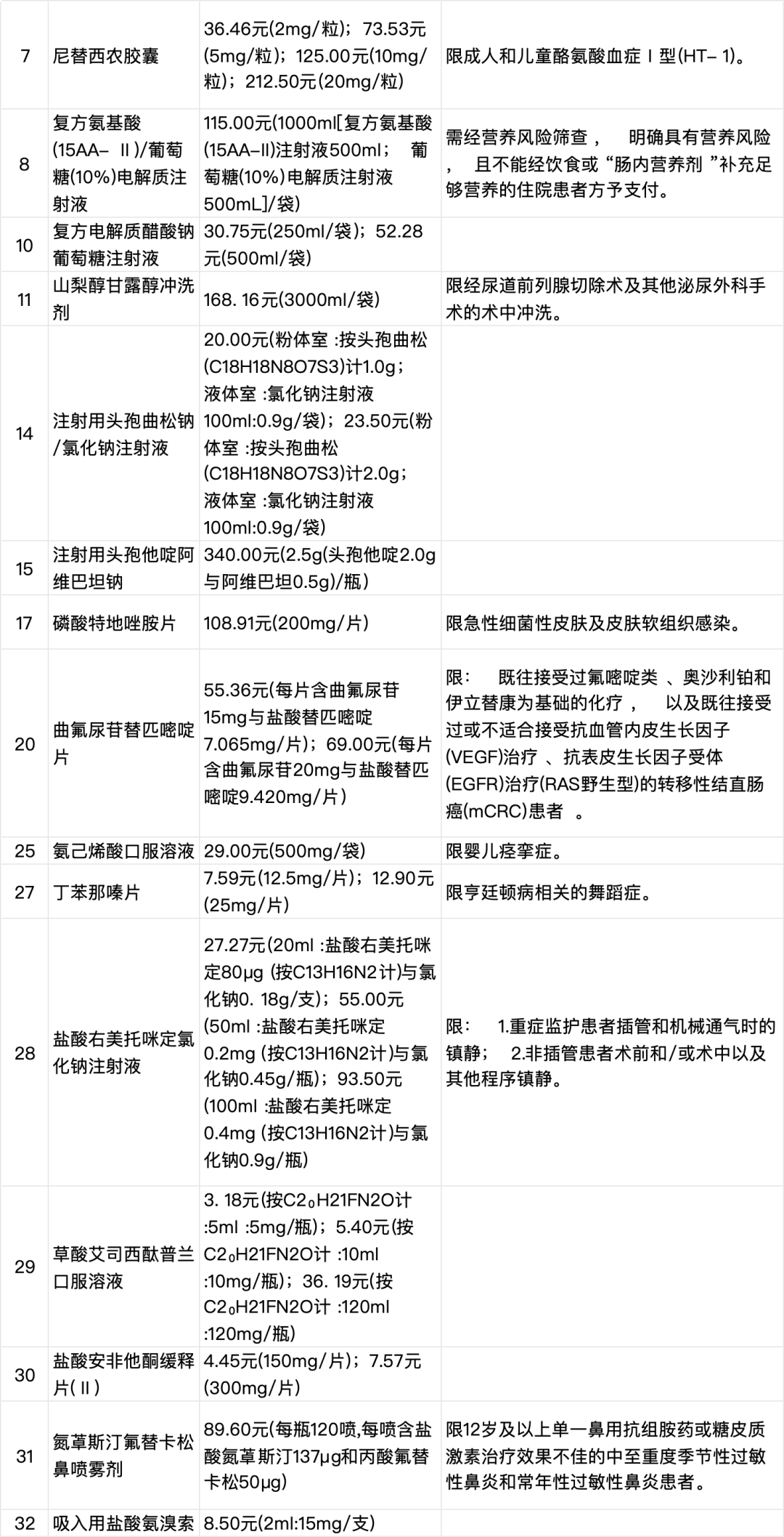
新增药品中,肿瘤用药21种,新冠、抗感染用药17种,糖尿病、精神病、风湿免疫等慢性病用药15种,罕见病用药15种(其中阿伐替尼片同为肿瘤用药),其他领域用药59种。
本轮调整后,国家医保药品目录内药品总数达到3088种,其中西药1698种、中成药1390种;中药饮片仍为892种。慢性病、罕见病、儿童用药等领域的保障水平得到进一步提升。

2023版医保目录新增126个品种目录




(来源:新闻联播/药筛)

标签:

【免责声明】

1.“高鹏说药材”致力于提供中药行业各类资讯信息,但不保证信息的合理性、准确性和完整性,且不对因信息的不合理、不准确或遗漏导致的任何损失或损害承担责任。

2.“高鹏说药材”部分文章信息来源于网络转载是出于传递更多信息之目的,并不意味着赞同其观点或证实其内容的真实性。如对内容有疑议,请及时与我平台联系。

3.“高鹏说药材”所有信息仅供参考,不做任何商业交易及或医疗服务的根据,如自行使用“高鹏说药材”内容发生偏差,我平台不承担任何责任,包括但不限于法律责任,赔偿责任。

4.“高鹏说药材”各类带“原创”标识的资讯,享有著作权及相关知识产权,未经本网站协议授权,任何媒体、网站、个人不得转载、链接或其他方式进行发布;经本网协议授权的转载或引用,必须注明“来源:高鹏说药材(www.gpsyc.com)”。违者本网站将依法追究法律责任。

5.本声明未涉及的问题参见国家有关法律法规,当本声明与国家法律法规冲突时,以国家法律法规为准。