中药材信息交易平台

当前位置: 首页 > 动态 > 行业资讯

25省集采启动,最高有效申报价、采购品种、意向采购量公布

时间:2023-12-11人气:作者: 新康界

化学发光正成为带量采购的主角,大型联盟和省际联盟交替进行,低价更新开启。

01

2、3号文公布:

最高有效申报价、意向采购量
12月8日,安徽省医保局体外诊断试剂省际联盟采购办公室接连发布《二十五省(区、兵团)2023年体外诊断试剂省际联盟集中带量采购公告(第2号)》《二十五省(区、兵团)2023年体外诊断试剂省际联盟集中带量采购公告(第3号)》(以下简称“2号文”“3号文”)。此次带量采购关于意向采购量、分组情况、最高有效申报价等一一公布。
联盟范围
本次集采的联盟成员包括:安徽省、河北省、山西省、内蒙古自治区、辽宁省、吉林省、黑龙江省、福建省、江西省、山东省、河南省、湖北省、湖南省、广西壮族自治区、海南省、四川省、贵州省、云南省、西藏自治区、陕西省、甘肃省、青海省、宁夏回族自治区、新疆维吾尔自治区、新疆生产建设兵团25省(区、兵团)。
采购品种

意向采购量
每家医疗机构报送的各检测项目产品采购需求量的90%(若为小数,向上取整,下同),累加形成检测项目的首年意向采购量。
观察来看,首年采购需求量达到7.1亿人份,首年意向采购量接近6.4亿人份量。
具体如下:
申报企业首年采购需求量、首年意向采购量及分组情况
部分截图如下:
最高有效申报价
采购方式

本次带量采购周期为2年,自中选结果实际执行日起计算。采购周期届满后可根据实际情况适当延长采购期限。
竞价单元
若性激素申报不足六项产品,传染病申报不足八项产品,糖代谢两项申报不足两项产品,进入C竞价单元组。
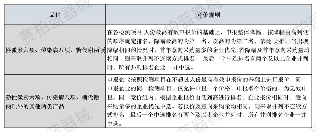
竞价规则
拟中选规则
1.拟中选规则一
2.拟中选规则二
分量规则

02

国产唱主角,化学发光进入快速替代期


从这次申报企业的首年采购需求量来看,在多个品种当中,国产企业都是当之无愧的主角。
人乳头瘤病毒(16、18型) 核酸检测试剂盒方面,圣湘生物首年意向采购量达到86652(人份),达到该品种总首年意向采购量的68%;高危型人乳头瘤病毒(16、 18型及其他不细分亚型)圣湘生物意向采购量仍然排位第一,潮州凯普生物第二,罗氏诊断第三。
高危型人乳头瘤病毒(16、 18型及其他细分病毒亚型)潮州凯普生物排名第一,首年意向采购量达到2676701(人份),且整个分组未见罗雅贝西的身影。
传染病八项(酶联免疫法)和传染病八项(化学发光法)中,国产企业依然名列前茅。
而在人绒毛膜促性腺激素(HCG) 、性激素六项中,进口品牌依然占据强势地位,其中罗氏诊断排名皆为首位,贝克曼其次,国产企业中只有迈瑞挤进了前四名。
化学发光市场国产替代虽然风生水起,但替代率较高的仍然集中在技术门槛较低的领域。
据平安证券统计,肿瘤标志物、甲功、传染病以及激素共占我国发光试剂市场超8成。化学发光免疫诊断主要应用领域包括肿瘤标志物、传染病、甲状腺功能、激素、糖尿病、优生优育等领域,在我国肿瘤标志物、传染病、甲功以及激素分别占比约30%、20%、20%以及15%。
肿标和传染病国产替代率较高,甲功和激素国产替代率则较低。传染病和肿瘤标志物在临床使用上主要用于定性和半定量,医疗机构或体检中心对其检测精准度要求较低,因此这两类检测试剂的国产替代比例较高;
而甲功和激素检测多需要定量,医疗机构或体检中心对其检测精准度要求更高。且部分激素项目检测物为小分子,检测门槛更高,国产激素化学发光检测试剂普遍质量仍与进口产品存在较大差距,因而国产替代率仍处较低水平。
根据《中国医疗器械蓝皮书(2021)》预测,2015-2022E年我国化学发光市场规模以CAGR 21.5%增长至约395亿元,2023年或将达到473亿元。2021年我国发光市场仍被罗氏、雅培、贝克曼以及西门子(罗雅贝西)等国际巨头所占据,国产化率不到25%。
一方面因为试剂上游原料壁垒高,国产企业在原材料方面仍然存在卡脖子的顾虑,另一方面在设备研发和生产技术上与进口品牌仍存在一定差距。加上化学发光的封闭式系统下,后来者想要打破局面实属困难。
化学发光免疫诊断主要应用领域及检测指标
2021年中国化学发光市场竞争格局
但这种局面正在被打破。除25省体外诊断集采联盟外,11月29日,甘肃医保局发布《2023年甘肃省体外诊断试剂集中带量采购文件》(征求意见稿),集采品种为人体样本体外监测的单品种液体甲状腺功能检测试剂(化学发光法),化学发光的集采“包围圈”进一步扩大。
集采的闯入加快了医院在化学发光试剂方面原有的封闭系统,进院渠道加宽,高等级医院渗透率提升。加上国产企业近些年在自主研发上的突破,头部企业的产品技术和性能已实现部分跃升,可以在一些领域与进口品牌一较高下。
同时,二级以下医院的扩建和升级也为国产企业切入增量市场提供了最好的时机。政策驱动和性价比引导下,局部空白市场正在加速出现。
附:2023年体外诊断试剂省际联盟集 中带量采购申报企业首年采购需求量、首年意向采购量及分组情况:


标签:

【免责声明】

1.“高鹏说药材”致力于提供中药行业各类资讯信息,但不保证信息的合理性、准确性和完整性,且不对因信息的不合理、不准确或遗漏导致的任何损失或损害承担责任。

2.“高鹏说药材”部分文章信息来源于网络转载是出于传递更多信息之目的,并不意味着赞同其观点或证实其内容的真实性。如对内容有疑议,请及时与我平台联系。

3.“高鹏说药材”所有信息仅供参考,不做任何商业交易及或医疗服务的根据,如自行使用“高鹏说药材”内容发生偏差,我平台不承担任何责任,包括但不限于法律责任,赔偿责任。

4.“高鹏说药材”各类带“原创”标识的资讯,享有著作权及相关知识产权,未经本网站协议授权,任何媒体、网站、个人不得转载、链接或其他方式进行发布;经本网协议授权的转载或引用,必须注明“来源:高鹏说药材(www.gpsyc.com)”。违者本网站将依法追究法律责任。

5.本声明未涉及的问题参见国家有关法律法规,当本声明与国家法律法规冲突时,以国家法律法规为准。