中药材信息交易平台

当前位置: 首页 > 动态 > 行业资讯

CFDI发布《药物临床试验机构年度工作总结报告填报指南(征求意见稿)》

时间:2023-11-01人气:作者: 同茂顺
10月31日,国家药监局核查中心发布《药物临床试验机构年度工作总结报告填报指南(征求意见稿)》。
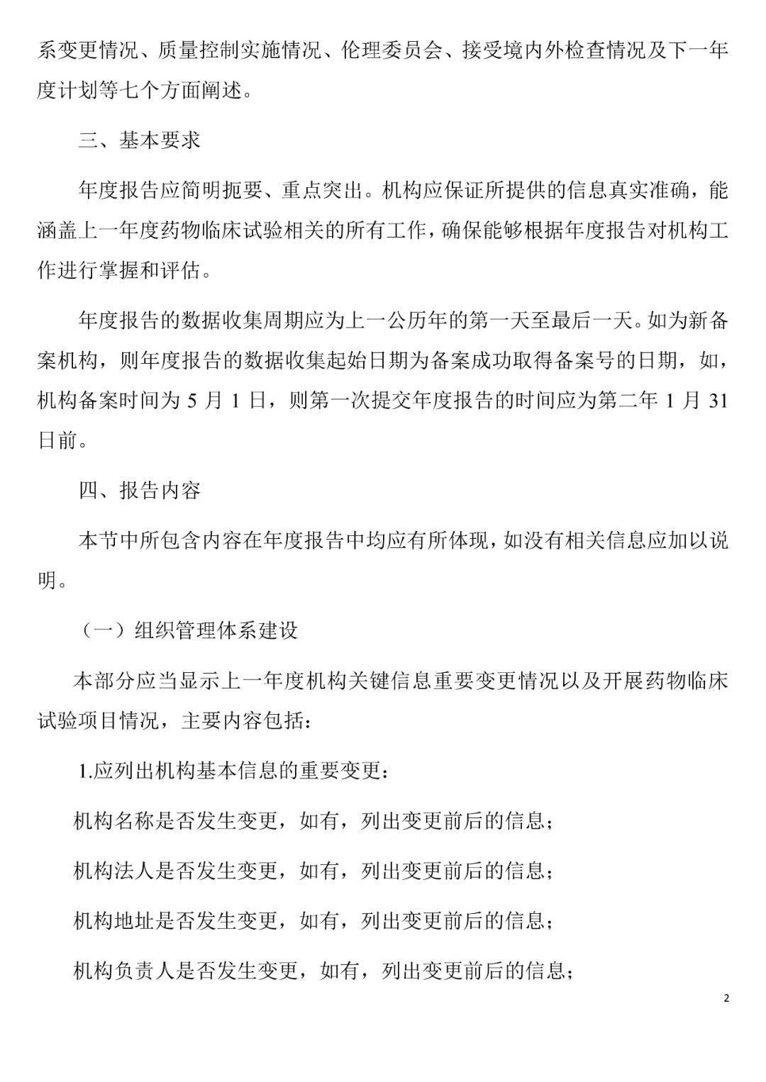
年度报告内容主要从组织管理体系建设人员培训情况文件体系变更情况质量控制实施情况伦理委员会接受境内外检查情况下一年度计划等七个方面阐述。
为加强药物临床试验机构监督管理,规范机构年度工作总结报告的撰写工作,按照国家药品监督管理局要求,国家药品监督管理局食品药品审核查验中心组织起草了《药物临床试验机构年度工作总结报告填报指南(征求意见稿)》(附件1),附起草说明(附件2),现向社会公开征求意见。
请于2023年11月30日前将意见反馈表(附件3)发送至电子邮箱ningj@cfdi.org.cn,邮件主题请注明“年度报告填报指南意见反馈”
附件:1.药物临床试验机构年度工作总结报告填报指南(征求意见稿).docx
2.起草说明.docx
3.意见反馈表.docx

国家药监局核查中心
2023年10月31日


标签:

【免责声明】

1.“高鹏说药材”致力于提供中药行业各类资讯信息,但不保证信息的合理性、准确性和完整性,且不对因信息的不合理、不准确或遗漏导致的任何损失或损害承担责任。

2.“高鹏说药材”部分文章信息来源于网络转载是出于传递更多信息之目的,并不意味着赞同其观点或证实其内容的真实性。如对内容有疑议,请及时与我平台联系。

3.“高鹏说药材”所有信息仅供参考,不做任何商业交易及或医疗服务的根据,如自行使用“高鹏说药材”内容发生偏差,我平台不承担任何责任,包括但不限于法律责任,赔偿责任。

4.“高鹏说药材”各类带“原创”标识的资讯,享有著作权及相关知识产权,未经本网站协议授权,任何媒体、网站、个人不得转载、链接或其他方式进行发布;经本网协议授权的转载或引用,必须注明“来源:高鹏说药材(www.gpsyc.com)”。违者本网站将依法追究法律责任。

5.本声明未涉及的问题参见国家有关法律法规,当本声明与国家法律法规冲突时,以国家法律法规为准。