导读
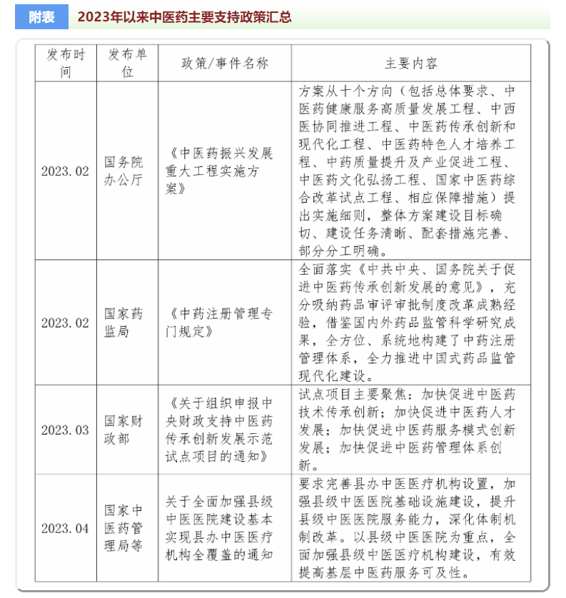
据中国中药协会发布的《2023年上半年中药行业上市公司业绩分析》,中药板块75家A股上市公司营业收入和净利润双双保持2位数的同比增长,反映出我国近年对中医药事业发展的政策红利加速释放。
1.“高鹏说药材”致力于提供中药行业各类资讯信息,但不保证信息的合理性、准确性和完整性,且不对因信息的不合理、不准确或遗漏导致的任何损失或损害承担责任。
2.“高鹏说药材”部分文章信息来源于网络转载是出于传递更多信息之目的,并不意味着赞同其观点或证实其内容的真实性。如对内容有疑议,请及时与我平台联系。
3.“高鹏说药材”所有信息仅供参考,不做任何商业交易及或医疗服务的根据,如自行使用“高鹏说药材”内容发生偏差,我平台不承担任何责任,包括但不限于法律责任,赔偿责任。
4.“高鹏说药材”各类带“原创”标识的资讯,享有著作权及相关知识产权,未经本网站协议授权,任何媒体、网站、个人不得转载、链接或其他方式进行发布;经本网协议授权的转载或引用,必须注明“来源:高鹏说药材(www.gpsyc.com)”。违者本网站将依法追究法律责任。
5.本声明未涉及的问题参见国家有关法律法规,当本声明与国家法律法规冲突时,以国家法律法规为准。
北京市东城区等54地入选国家中医药传承创新发展试验区
近日,国家中医药管理局印发《关于同意北京市东城区等54地建设...(769 )人阅读时间:2024-04-22【国家药典委】酸枣仁、炒酸枣仁配方颗粒国家药品标准草案(修订
4月8日,关于酸枣仁配方颗粒国家药品标准草案(修订草案)的公...(652 )人阅读时间:2024-04-08四川雅江突发森林大灾,虫草、麝香、黄芪等名贵中药材损失需待评
3月15日17时许,四川甘孜州雅江县呷拉镇白孜村发生一起森林...(941 )人阅读时间:2024-03-18全国人大代表于东霞:推进中医药全产业链发展 让道地药材更“地
中医药是我国独特的卫生资源、潜力巨大的经济资源、具有原创优势...(614 )人阅读时间:2024-03-05