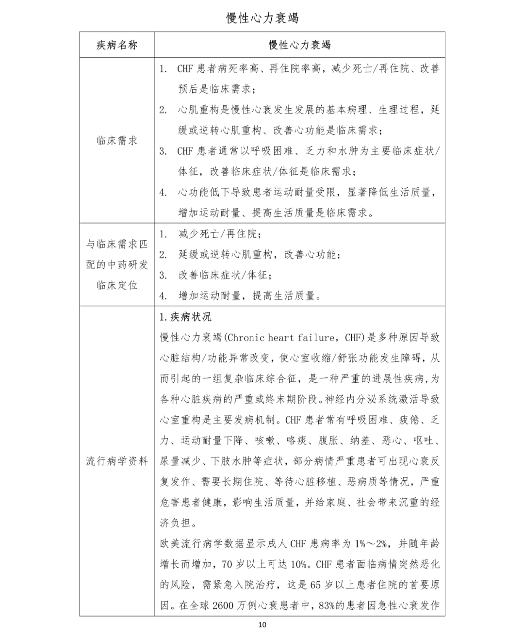
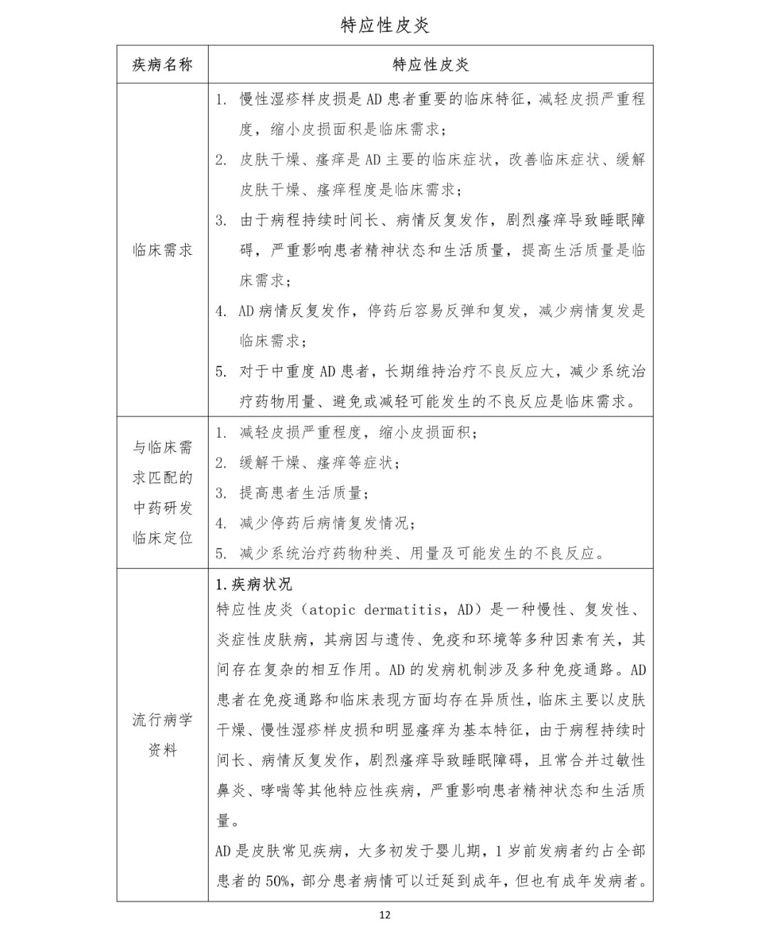
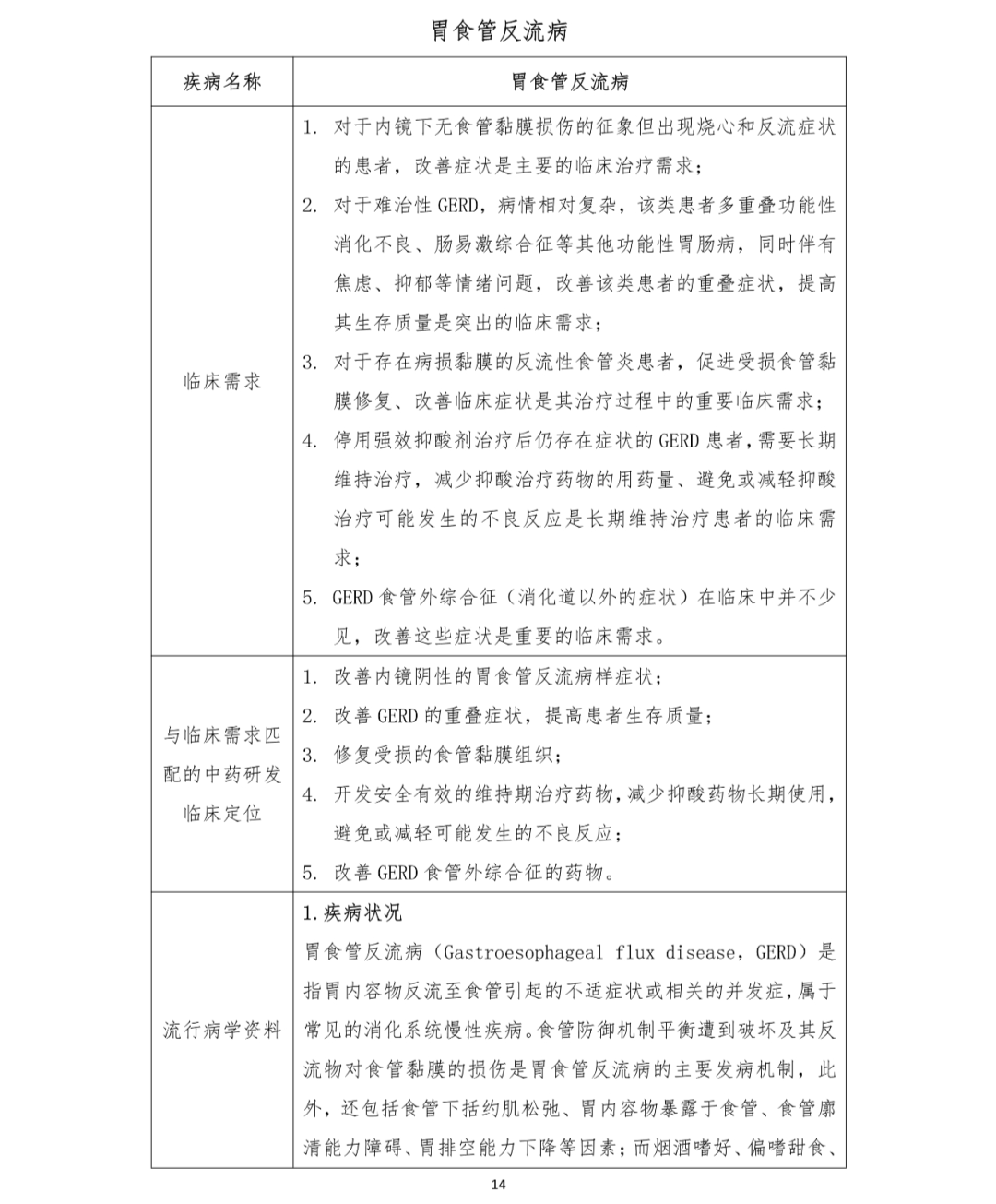
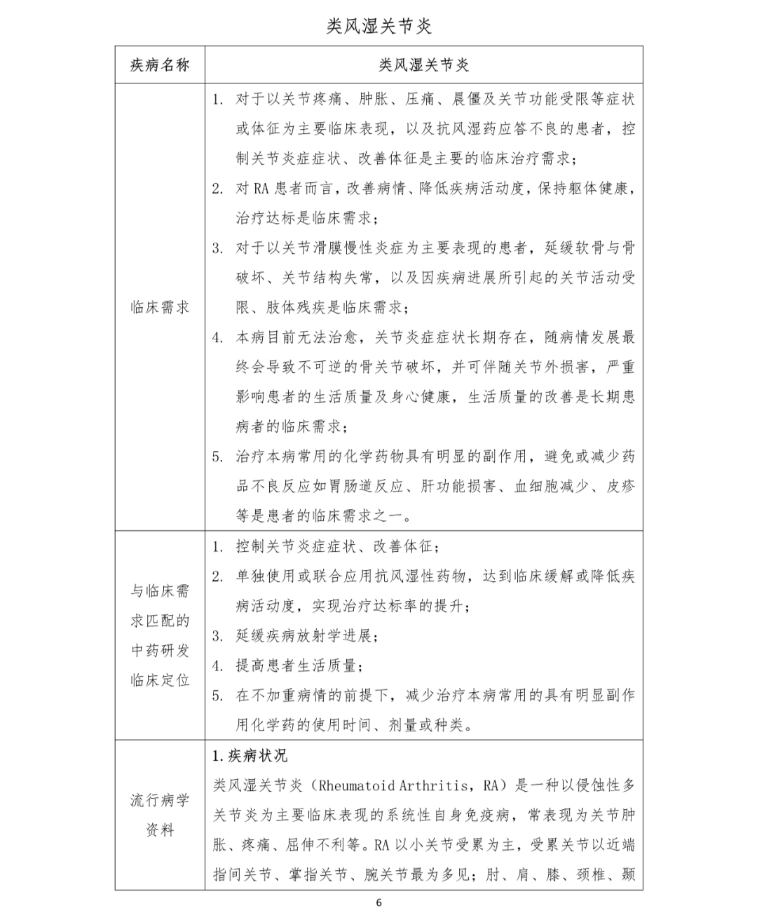
11月2日,中华中医药学会发布了《中药新药研发用临床需求清单(第一批)》(征求意见稿),公开征求意见。《清单(第一批) 》,共涉及恶性肿瘤、干燥综合征、类风湿关节炎、慢性非细菌性前列腺炎、慢性心力衰竭、特应性皮炎胃食管反流病、腺样体肥大、原发性肾病综合征、子宫内膜异位症等10 个病种。
《中药注册管理专门规定》提出,中药新药研制应当坚持以临床价值为导向,重视临床获益与风险评估,发挥中医药防病治病的独特优势和作用,注重满足尚未满足的临床需求。为了明确各专科的具体临床需求,引导药品研发机构或制药企业主动开展中药研发立项评估,我会试点组织肿瘤分会、风湿病分会、男科分会、心血管病分会、皮肤科分会、脾胃病分会、儿科分会、妇科分会、肾病分会和肺系病分会等10个分支机构,以及北京中医药大学东方医院转化医学中心和中日友好医院的相关专家,基于流行病学资料充分分析临床需求、结合中药治疗的特点,起草了《中药新药研发用临床需求清单(第一批)》(征求意见稿),现公开征求意见。
本次公开征求意见的时间为2023年11月1日至2023年11月15日。有关单位和个人可以将意见反馈至cacmfzyj@163.com,主题请注明“中药新药研发用临床需求意见反馈”。
中华中医药学会
2023年11月1日
1.“高鹏说药材”致力于提供中药行业各类资讯信息,但不保证信息的合理性、准确性和完整性,且不对因信息的不合理、不准确或遗漏导致的任何损失或损害承担责任。
2.“高鹏说药材”部分文章信息来源于网络转载是出于传递更多信息之目的,并不意味着赞同其观点或证实其内容的真实性。如对内容有疑议,请及时与我平台联系。
3.“高鹏说药材”所有信息仅供参考,不做任何商业交易及或医疗服务的根据,如自行使用“高鹏说药材”内容发生偏差,我平台不承担任何责任,包括但不限于法律责任,赔偿责任。
4.“高鹏说药材”各类带“原创”标识的资讯,享有著作权及相关知识产权,未经本网站协议授权,任何媒体、网站、个人不得转载、链接或其他方式进行发布;经本网协议授权的转载或引用,必须注明“来源:高鹏说药材(www.gpsyc.com)”。违者本网站将依法追究法律责任。
5.本声明未涉及的问题参见国家有关法律法规,当本声明与国家法律法规冲突时,以国家法律法规为准。
北京市东城区等54地入选国家中医药传承创新发展试验区
近日,国家中医药管理局印发《关于同意北京市东城区等54地建设...(769 )人阅读时间:2024-04-22【国家药典委】酸枣仁、炒酸枣仁配方颗粒国家药品标准草案(修订
4月8日,关于酸枣仁配方颗粒国家药品标准草案(修订草案)的公...(652 )人阅读时间:2024-04-08四川雅江突发森林大灾,虫草、麝香、黄芪等名贵中药材损失需待评
3月15日17时许,四川甘孜州雅江县呷拉镇白孜村发生一起森林...(941 )人阅读时间:2024-03-18全国人大代表于东霞:推进中医药全产业链发展 让道地药材更“地
中医药是我国独特的卫生资源、潜力巨大的经济资源、具有原创优势...(614 )人阅读时间:2024-03-05