



一、起草背景
2015年1月23日原江西省食品药品监督管理局印发了《江西省核发〈药品生产许可证〉验收标准》(分药品制剂、原料药、医用氧、中药饮片、药用辅料、空心胶囊)(以下简称2015年版)。但是随着国家局进一步完善药品监管法律法规体系以及近年来出台了众多的药品监管政策,尤其是2019年新版《中华人民共和国药品管理法》和2020年新版《药品生产监督管理办法》的实施后,2015年版许可证验收标准中的部分内容与现行的法律法规和政策存在抵触或不符,已不能满足目前实际工作需要。
我局从必要性、可行性等角度综合研究,根据《中华人民共和国药品管理法》、《药品生产质量管理规范(2010年修订)》及其附录、《药品生产监督管理办法》、《药品上市后变更管理办法(试行)》、《药品注册管理办法》、《药品检查管理办法(试行)》等规定,重新起草了《江西省核发<药品生产许可证>验收标准(药品制剂、原料药、医用氧)》(送审稿)。
二、起草过程
我局高度重视此次《江西省核发<药品生产许可证>验收标准(药品制剂、原料药、医用氧)》的制定工作,2022年6月联合江西中医药大学成立了药品制剂、原料药、医用氧三个《药品生产许可证》验收标准起草小组,对国家局出台的涉及办理《药品生产许可证》的法律法规进行了梳理,每个起草小组都明确了制定验收标准的思路,确定了大致方案、进度和措施,历经一个月形成了初稿。
10月24日—27日组织相关单位专家、人员召开核发《药品生产许可证》验收标准研讨会,会上各起草小组充分听取了各方面对《江西省核发<药品生产许可证>验收标准(药品制剂、原料药、医用氧)》(初稿)的建议和意见,进一步修改完善,形成了《验收标准》(征求意见稿)。
2023年4月28日—5月30日,《江西省核发<药品生产许可证>验收标准(药品制剂、原料药、医用氧)》(征求意见稿)在我局官网面向社会公开征求意见建议,并经再次讨论研究后形成《江西省核发<药品生产许可证>验收标准(药品制剂、原料药、医用氧)》(送审稿)。
三、主要内容
1、《江西省核发<药品生产许可证>验收标准(药品制剂)》(送审稿)分机构与人员、厂房与设施、设备、物料与产品、确认与验证、文件管理、生产管理、质量控制与质量保证、委托生产与委托检验、上市后管理、产品发运与召回、自检等十二个章节217条,适用于:
(一)省内药品生产企业(包括自行生产和接受委托生产)(以下简称企业)申请核发《药品生产许可证》(A证、C证),自行生产(以下简称A证类企业),接受委托生产(以下简称C证类企业)。
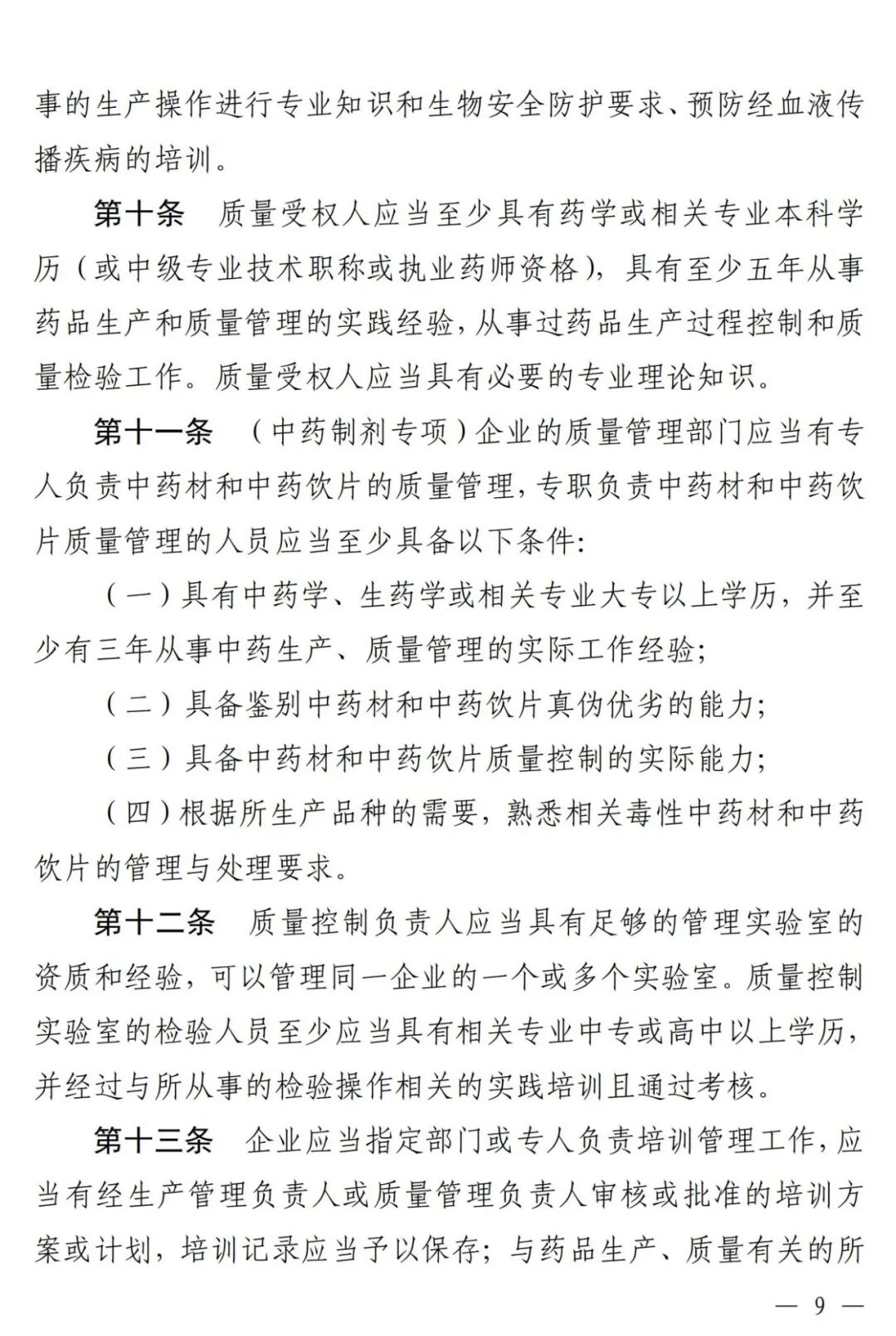
(二)A证类企业申请新增《药品生产许可证》生产地址和生产范围,包括原址或者异地新建、改建、扩建生产车间或者生产线等;C证企业增加接受委托生产药品。
(三)未取得药品批准文号的剂型,企业申请重新发放《药品生产许可证》。
已取得药品批准文号的剂型,企业申请重新发放《药品生产许可证》,或生产许可事项与药品GMP符合性检查合并检查的,按《药品生产质量管理规范》要求开展检查工作,不按此验收标准进行检查。
2、《江西省核发<药品生产许可证>验收标准(原料药)》(送审稿)分机构与人员、厂房与设施、设备、物料与产品、确认与验证、文件管理、生产管理、质量控制与质量保证、产品发运与召回、自检等十个章节160条,适用于:
(一)省内申请核发《药品生产许可证》(D证)的原料药生产企业;
(二)原已有D证原料药生产企业申请新增品种生产范围;
(三)原已有D证原料药生产企业申请变更生产地址/场所;
(四)原已有D证且尚未获得原料药批准通知书的原料药生产企业申请重新核发《药品生产许可证》。
已取得原料药批准通知书的原料药,企业申请重新发放《药品生产许可证》,或生产许可事项与药品GMP符合性检查合并检查的,按《药品生产质量管理规范》要求开展检查工作,不按此验收标准进行检查。
3、《江西省核发<药品生产许可证>验收标准(医用氧)》(送审稿)分机构与人员、厂房与设施设备、文件管理、生产管理、质量管理、贮存销售与召回等六个章节74条,适用于:
(一)医用氧生产企业开办核发、新增《药品生产许可证》生产地址和生产范围,包括原址或者异地新建、改建、扩建生产车间或者生产线等。
(二)未取得药品批准文号的医用氧生产企业申请重新发放《药品生产许可证》。
已取得药品批准文号的医用氧生产企业申请重新发放《药品生产许可证》,或生产许可事项与药品GMP符合性检查合并检查的,按《药品生产质量管理规范》要求开展检查工作,不按此验收标准进行检查。
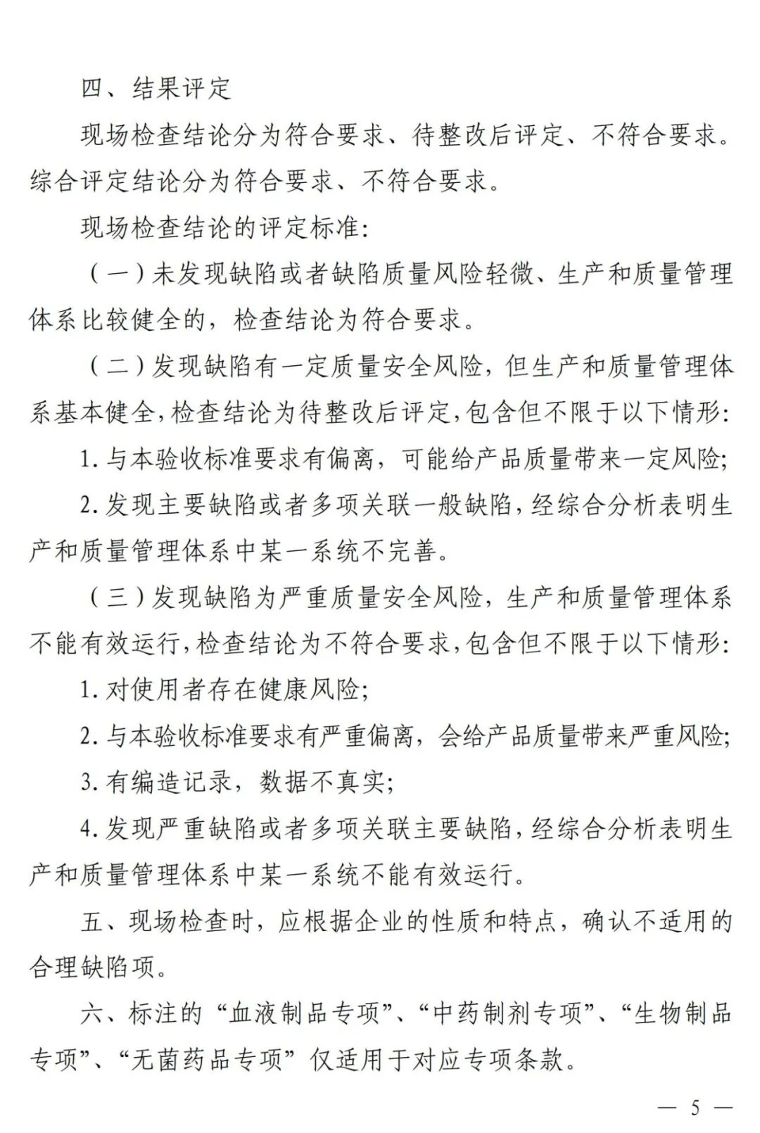
4、明确了现场检查结论分为符合要求、待整改后评定、不符合要求。综合评定结论分为符合要求、不符合要求。
5、明确了现场检查时,应根据企业的性质和特点,确认不适用的合理缺陷项。医用氧生产企业现场检查时应具备相应的证件。
1.“高鹏说药材”致力于提供中药行业各类资讯信息,但不保证信息的合理性、准确性和完整性,且不对因信息的不合理、不准确或遗漏导致的任何损失或损害承担责任。
2.“高鹏说药材”部分文章信息来源于网络转载是出于传递更多信息之目的,并不意味着赞同其观点或证实其内容的真实性。如对内容有疑议,请及时与我平台联系。
3.“高鹏说药材”所有信息仅供参考,不做任何商业交易及或医疗服务的根据,如自行使用“高鹏说药材”内容发生偏差,我平台不承担任何责任,包括但不限于法律责任,赔偿责任。
4.“高鹏说药材”各类带“原创”标识的资讯,享有著作权及相关知识产权,未经本网站协议授权,任何媒体、网站、个人不得转载、链接或其他方式进行发布;经本网协议授权的转载或引用,必须注明“来源:高鹏说药材(www.gpsyc.com)”。违者本网站将依法追究法律责任。
5.本声明未涉及的问题参见国家有关法律法规,当本声明与国家法律法规冲突时,以国家法律法规为准。
北京市东城区等54地入选国家中医药传承创新发展试验区
近日,国家中医药管理局印发《关于同意北京市东城区等54地建设...(769 )人阅读时间:2024-04-22【国家药典委】酸枣仁、炒酸枣仁配方颗粒国家药品标准草案(修订
4月8日,关于酸枣仁配方颗粒国家药品标准草案(修订草案)的公...(652 )人阅读时间:2024-04-08四川雅江突发森林大灾,虫草、麝香、黄芪等名贵中药材损失需待评
3月15日17时许,四川甘孜州雅江县呷拉镇白孜村发生一起森林...(941 )人阅读时间:2024-03-18全国人大代表于东霞:推进中医药全产业链发展 让道地药材更“地
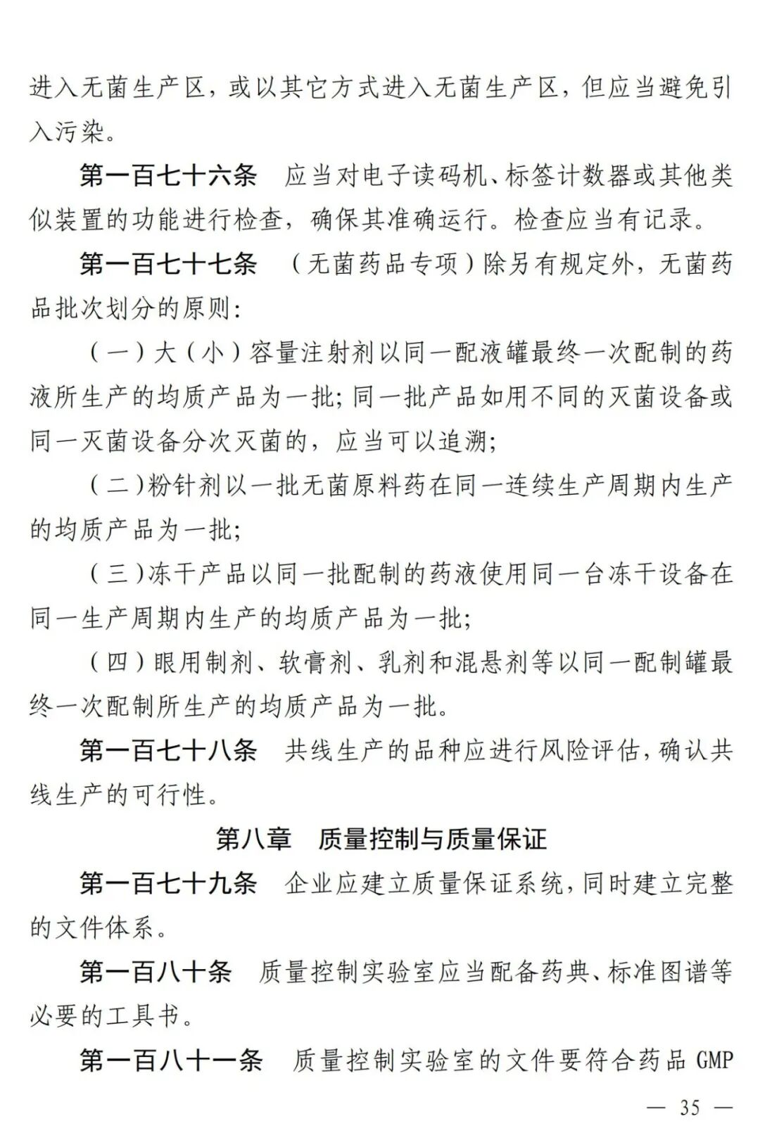
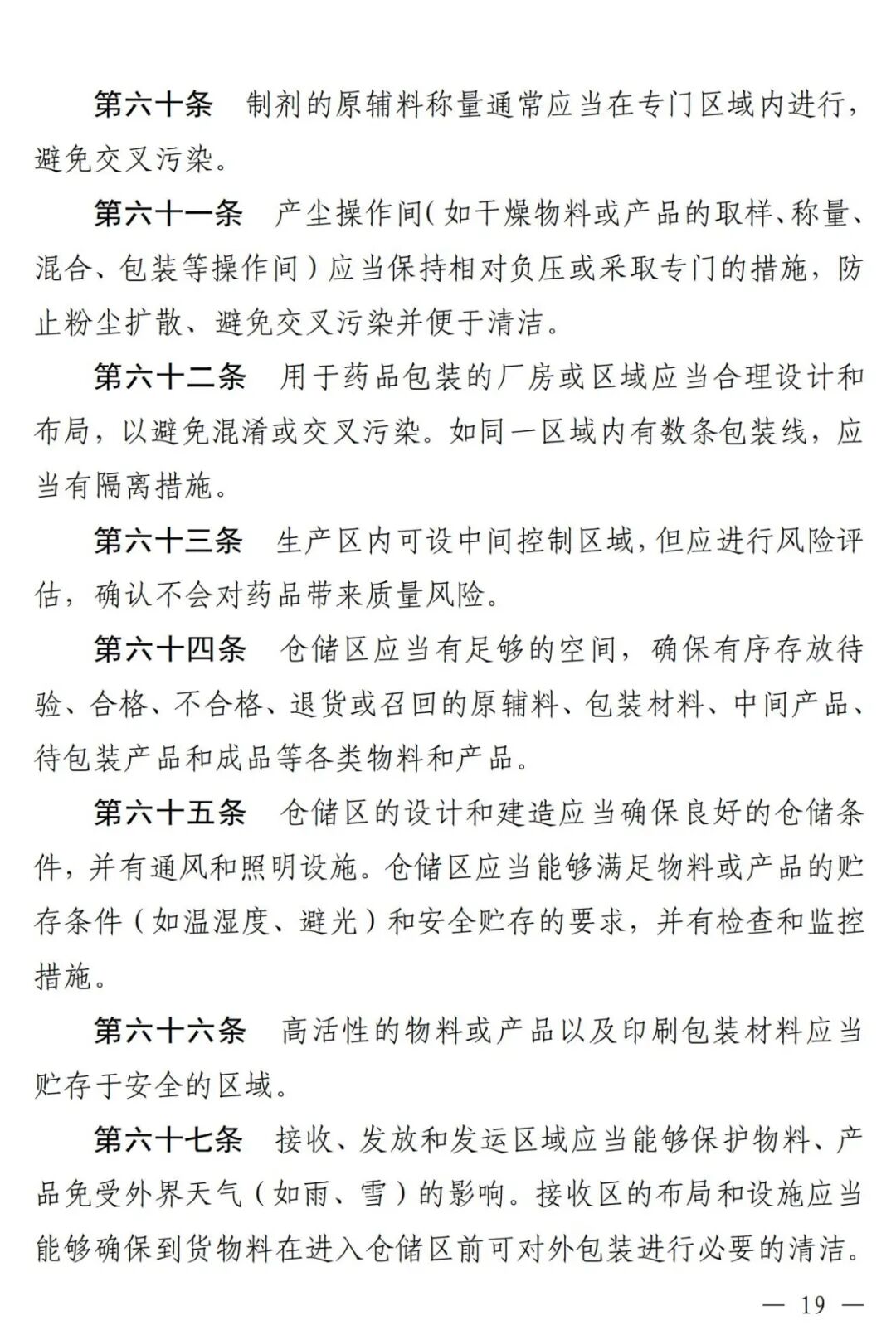
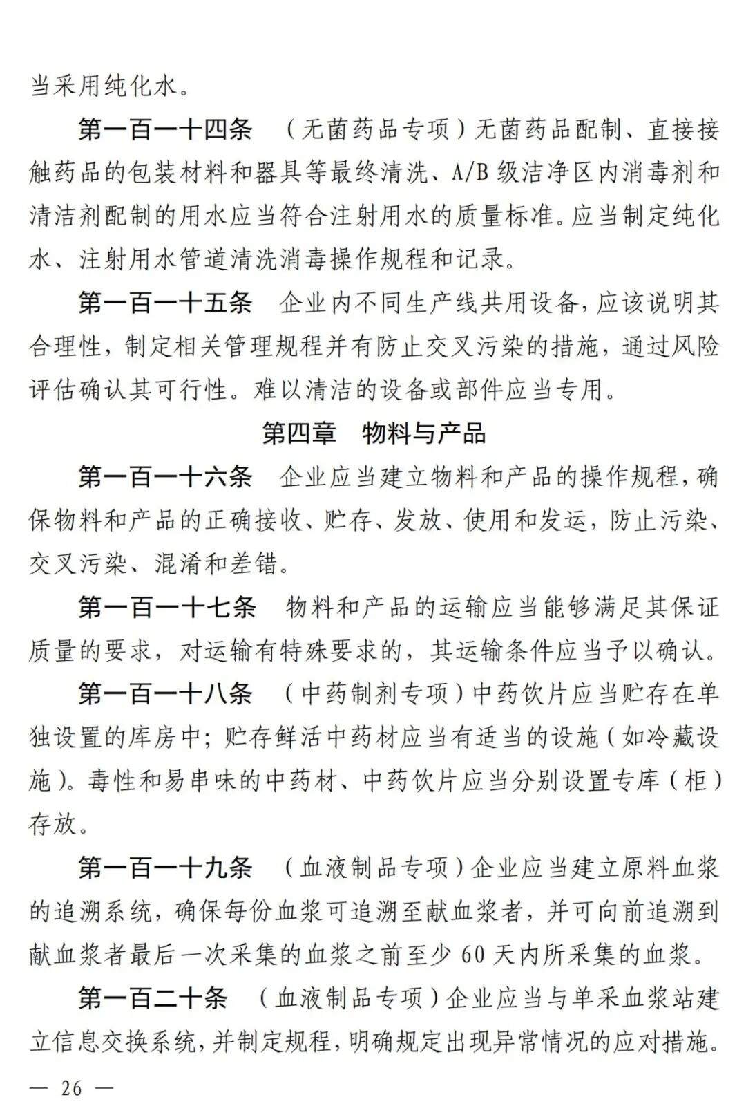
中医药是我国独特的卫生资源、潜力巨大的经济资源、具有原创优势...(614 )人阅读时间:2024-03-05