沈亮 徐江 陈士林 李西文 孟祥霄
(中国中医科学院中药研究所)
中药材是中药产业的源头, 药材质量的优劣关乎中药产业的兴衰, 开展中药资源可持续利用研究具有重要意义。我国有药用植物12 000多种, 其中人工种植的药用植物已达300种, 供应量约占全国中药材市场的70%, 而且种植面积还在逐年增加。与农作物相比, 中药材不仅种类繁多、药用部位多样, 而且其产区跨度较大、生物学特征差异显著, 这就决定了中药材病虫害具有种类多、发生规律各异等特点。如宁夏枸杞Lycium barbarum的果实 (枸杞子) 和根皮 (地骨皮) 均可入药, 田间调查表明枸杞在生长过程中受到近70种害虫侵袭。另外, 多年生中药材地下病虫害普遍发生, 从地上植株难以及时监测到病虫害危害程度, 防治难度极大。因此, 中药材病虫害日积月累, 导致经济损失严重。随着科学技术的进步, 中药材病虫害防治取得了一定进展;但现阶段防治过程中仍存在防治措施混乱、滥用高毒或高残留农药等现象, 严重影响了中药材安全和质量。随着人们生活水平不断提高, 对优质安全中药材的需求与日俱增, 生产农残不超标、高品质药材已成为中药材产业发展的必然趋势。现阶段开展无公害中药材种植是生产优质药材的关键。
无公害中药材病虫害防治是指在中药材病虫害防治过程中所使用的药剂种类、防治标准及规范符合国家有关标准和规范要求, 生产的药材有害物质 (农药残留、重金属、有害元素) 含量控制在国家规定的安全范围以内的防治技术。现阶段中药材病虫害防治还存在较多问题, 如多数药农对防治技术缺乏了解, 滥用、误用农药, 致使农药残留超标现象普遍存在;施药方法不科学, 不仅浪费农药, 还降低了防治效果, 同时也对生态环境造成了严重破坏;部分繁殖材料携带病菌, 调运频繁加速了病虫传播蔓延;另外, 不合理的种植方法也是导致中药材病虫害频繁爆发的主要原因。综上, 开展无公害中药材病虫害防治技术研究可有效减少病虫害发生, 提高中药材质量。
参照粮食作物、蔬菜、水果、茶叶及菌类等无公害病虫害防治方法, 本研究首先对我国近十几年来中药材病虫害防治领域的预测预警技术、病虫害防治技术及相关病虫害防治标准进行了归纳总结, 在此基础上, 依据中药材病虫害发生特点, 研究制定出无公害中药材病虫害防治技术及种植过程中的病虫害防治规程。研究结果将为无公害中药材病虫害精细防治提供参考。
1无公害中药材技术病虫害防治研究进展
无公害中药材病虫害防治就是从生物与环境的整体观点出发, 依据病虫害预测预报技术进行合理防治, 同时因地制宜地运用农业、生物、物理及化学防治方法, 改善药材生长环境, 避免和控制病虫害发生, 把病虫危害控制在经济阈值以下。
1.1 病虫害预测技术研究进展
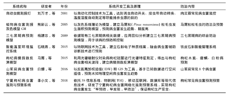
中药材病虫害预测预警技术是根据药用植物病虫害发生规律, 预测不同时间及地区病虫分布、扩散及危害趋势的综合性技术。病虫害预测预警是降低病虫害发生的前提与基础, 也是减少农药使用量、生产高品质中药材的重要措施。准确的病虫害预测预警分析, 可有效增强病虫害防治的预见性和计划性, 提高防治效果和生产效益。目前, 有关中药材病虫害预测预警技术的研究相对较少, 主要包括病虫害基础信息数据库建设、病虫害专家支持系统的组建、病虫害防治智能方案平台的建立、利用“3S”技术 (地理信息系统、全球定位系统、遥感技术) 动态监控病虫害发生发展的预测预警等。上述研究方法已经在宁夏枸杞、三七Panax notoginseng、多种石斛Dendrobium spp.、肉苁蓉Cistanche deserticola、山茱萸Cornus officinalis等种植中应用 (见表1) 。在中药材发病前及发病初期, 进行及时预测预警, 可对病虫害防治起到事半功倍的效果。利用“3S”智能信息技术开展中药材病虫害预测预警研究, 对防治中药材病虫害、提高中药材产量及质量均具有重要意义。
表1 近年来中药材病虫害诊断与防治技术
1.2 病虫害防控技术研究进展
我国病虫害防控技术提倡预防为主、综合防治。包括运用化学防治及其他综合防治技术等。
1.2.1 病虫害化学防治技术
化学防治法具有高效、快速、经济实用等优点, 是中药材病虫害防治的主要方法。但现阶段滥用农药、施药方法不科学等现象普遍存在, 导致中药材农药残留超标问题突出。药材品质严重下降是中药材病虫害防治领域的常见问题。农业农村部暂将中药材同蔬菜、茶叶及果树等视为经济作物进行统一管理。为了规范农药使用原则, 农业农村部《农药安全使用规范》 (NY/T 1276-2007) 规定:“不得选择剧毒、高毒农药用于蔬菜、茶叶、果树、中药材等作物防治病虫”。农业农村部《农药管理条例实施办法》第二十九条规定:“剧毒、高毒农药不得用于防治卫生害虫, 不得用于瓜类、蔬菜、果树、茶叶、中草药材等”。2017年7月1日施行的《中华人民共和国中医药法》第五十八条规定:“在中药材种植过程中使用剧毒、高毒农药的, 依照有关法律、法规规定给予处罚;情节严重的, 可以由公安机关对其直接负责的主管人员和其他直接责任人处五日以上十五日以下拘留, 由此表明国家对中药材种植过程中滥用农药的查处力度。近年来, 国家又陆续发布了一批禁止或限制使用的农药种类 (见表2) 。虽然相关农药标准的出台对中药材病虫害的防治起到了重要指导作用, 但针对中药材病虫害防治中农药使用的法规或规定还很不完善。中药材种类繁多, 生长习性差异较大, 盲目使用在其他作物上登记的农药, 不符合用药规定, 而且还存在较大风险。目前, 随着中医药在国际市场上的认可度越来越高, 中药原料需求量正呈现急剧增长趋势, 我国中药材栽培面积已由21世纪初的4万hm2, 增加到目前的12万hm2。农药使用量也随之出现增长, 如2011年杀菌剂代森锰锌的国内销量已经达到4.4万t, 在板蓝根Isatis tinctoria、地黄Rehmannia glutinosa、西洋参Panax quinquefolius、太子参Pseudostellaria heterophylla、金银花Lonicera japonica等种植中广泛使用, 但未被登记用于上述中药材的病虫害防治。因此, 开展中药材病虫害防治过程中安全有效的农药筛选、鼓励农药生产企业选择中药材病虫害作为登记对象进行登记研究, 在现阶段都是十分重要的。
表2 中药材禁用及限用农药列表
据不完全统计, 截至2018年7月1号, 仅有8种中药材 (人参Panax ginseng、宁夏枸杞、三七、杭白菊Chrysanthemum morifolium“Hangbaiju”、延胡索Corydalis yanhusuo、白术Atractylodes macrocephala等) 开展了相关农药产品登记, 用于其病虫害的防治 (见表3) , 从登记的农药种类看, 8种中药材上登记的农药总数为44种, 其中生物源农药为8种。在人参上登记的农药种类相对较多, 其次是枸杞, 第三位是铁皮石斛, 除3种药材有10种以上的农药品种获得登记使用外, 三七、白术及山药Dioscorea opposita等中药材上登记的农药种类分别有4种、3种和3种;菊花Dendranthema morifolium上登记的农药种类为2种;贝母Fritillary spp.上登记的农药种类为1种。人参常见病虫害有黑斑病、猝倒病及锈腐病等18种, 然而截至2018年仅有疫病、黑斑病等8种病虫害获准有登记可用于防治的农药;三七易受黑斑病、根腐病及疫病等多种病虫危害, 目前也仅登记了1种农药。由此可见, 我国目前登记可供使用的农药种类远不能满足无公害中药材生产中病虫害的防治需求。根据2017年我国最新颁布的《农药管理条例》第三十四条规定, 农药使用者应当严格按照农药标签标注的使用范围、登记物种、使用方法和剂量进行防治, 不得扩大使用范围或者改变使用方法。因此, 未来急需在中药材生产领域开展专用农药筛选及登记工作。
1.2.2 病虫害其他综合防治技术
中药材质量关乎中药的安全和药效。减少化学农药使用量, 大力开展中药材病虫害综合防治, 是生产优质中药材的关键。经过多年发展, 中药材病虫害综合防治技术有了较大进步, 其中主要防治方法包括合理耕作、水肥光调控、中耕除草及清洁田园等防治措施的农业防治、高温消毒、杀虫灯诱杀、防虫网防虫、黄板或蓝板诱杀、仿生胶技术等的物理防治和以菌控病、以虫治虫、以菌治虫及植物源农药等的生物防治。中药材病虫害综合防治技术积累于“九五”、“十五”期间, 程惠珍等经过系统研究, 首次将中药材病虫害由化学防治技术扩展到了生物防治、植物源农药等防治领域。在国家“十一五”期间, 陈君等在前人研究基础上, 联合全国十余家长期进行中药材病虫害防治的研究机构共同攻关, 将生物防治技术纳入中药材病虫害综合防控技术体系, 并构建了较为完备的中药材病虫害无公害防治共性技术体系, 相关研究成果为无公害中药材生产提供了技术支撑。
表3 登记可用于无公害中药材病虫害防治的药剂种类
近几年, 随着现代生物技术的发展, 植物病虫害综合防治技术发展较快。李晓等使用性诱剂防治花生暗黑鳃金龟Holotrichia parallela, 效果显著, 其幼虫减退率达78.8%。徐常青等依据物理隔离原理, 开发了可用于枸杞病虫害防治的仿生胶技术, 该技术可有效控制枸杞红缨蚊Jaapiella sp.、蓟马Thrips vulgatissimus、枸杞木虱Paratrioza sinica等的种群数量, 有效解决了枸杞病虫害难以防治、农药残留等问题;同时还发现了枸杞瘿螨Aceri macrodonis可以携带枸杞木虱进行传播的现象, 并解析了其病虫害发生规律及作用机理, 研究结果为枸杞病虫害的农业防治提供了参考。Hooks等研究发现菊科植物的提取物对根结线虫具有较好的防治效果。张帅等在前人研究基础上, 总结了全国人工种植的84种根与根茎类中药材地下害虫发生现状及无公害综合防治策略, 并建议采用化学生态学等研究方法对中药材地下害虫进行有效防治。总之, 开展中药材病虫害综合防治研究, 可有效减少化学农药使用量, 提高药材产量和质量。但与数量众多的化学农药相比, 高效、低毒、无公害生物药剂种类相对较少, 今后还需加大对生物农药的开发力度。
1.3 病虫害防治相关标准及存在问题
病虫害防治是目前中药材生产过程中较为薄弱的环节, 制约着中药产业化、现代化与国际化的发展。与粮食、果树、蔬菜、茶树、烟草等作物病虫害防治方法及出台标准相比, 中药材病虫害防治标准尚处于起步阶段, 已经颁布的标准少且不全面。病虫害防治标准不健全已成为阻碍中药材质量提高的关键因素。在国家行业标准信息服务网 (http://www.zbgb.org/) 中, 以“病虫害”为关键字进行检索, 中药材病虫害标准仅有20条 (见表4) 。由表4可知, 中药材病虫害防治标准存在数量少、沿用时间长、以地方标准为主等问题。1993—2018年, 我国制定的中药材病虫害相关标准仅20条, 1993年出台了1部西洋参地方标准;2000—2010年, 共制定了5个标准, 其中包括4个地方标准及1个行业标准, 涉及的物种分别是橄榄Canarium album、山核桃Carya cathayensis、栝楼Trichosanthes kirilowii、剑麻Agave sisalana及杜仲Eucommia ulmoides;2011年呈现增多态势, 1年内就制定了苎麻Boehmeria nivea、香草兰Vanilla fragrans、山银花Lonicera sp.和枸杞病虫害防治4条标准;随后的2012—2018年共制定8个标准, 其中2017—2018年出台的人参、三七农残及重金属限量标准、中药材防霉变储藏规范标准为团体标准。与中药材其他标准相比, 中药材病虫害防治相关标准数量明显较少。
病虫害防治标准更替周期长、更替速率低, 是我国中药材病虫害防治标准的另一问题。1993年施行的西洋参病虫鼠害防治规程至今未曾修订, 仍在沿用。2003年发布的“山核桃病虫害防治技术”、2004年发布的“栝楼病虫害防治技术规范”和2011年发布的“山银花病虫害综合防治技术规程”3个标准做过清理或修订, 病虫害防治标准以地方标准为主, 国家标准、行业标准数量极少。因此, 现阶段迫切需要加强国家中药材病虫害防治标准的制 (修) 订工作。
表4 中药材病虫害防治标准现状
2无公害中药材病虫害防治技术
无公害中药材病虫害防治就是最大限量减少农药用量, 优先选用农业、生物、物理等防治技术, 达到农药和重金属残留限量符合标准、生产优质药材的目的。
中药材病虫害种类多、危害重, 因滥用农药导致的药材农残及重金属含量超标已成为制约中药材发展的核心问题。无公害中药材病虫害防治应严格遵守“预防为主、综合防治”的防治原则, 在解析病虫害发生规律和危害程度的基础上, 确定适合特定药材病虫害的防治方法。病虫害防治应依据安全、有效、经济、实用的防治理念, 优先选用农业、生物和物理防治技术, 化学农药防治为辅, 禁止使用高毒、高残留化学农药, 提倡使用生物源农药, 完善无公害中药材病虫害防治体系, 使药材质量符合国家标准, 达到生产无公害中药材的目的。
2.1 无公害中药材病虫害农业防治方法
农业防治是中药材病虫害防治中经济实用的防治方法, 通过改进耕作管理措施, 创造有利于药材生长而不利于病虫害发生的环境, 达到控制病虫害发生和传播的目的。目前, 常用防治方法有选择适宜药材生产而不适宜病虫害生长的产地环境;选用抗病、抗虫害新品种;翻耕土壤使病株残体、地下病菌、害虫卵翻到地表, 利用太阳光杀灭土壤中病源虫源;适时播种、避开病虫危害高峰期;合理轮作、套作和间作, 防止病虫害大量爆发;中耕除草, 严格淘汰病株, 及时摘除病叶、病果, 并将其移出田间销毁, 避免病害以残叶、废弃物作为寄主进行繁殖, 采收后清洁田园, 清除携带有病虫的残株枝叶和杂草, 利用冬季低温冻死越冬虫卵等。
2.2 无公害中药材病虫害生物防治方法
生物防治是利用有益生物或其代谢产物对中药材病害进行有效防治的技术, 具有经济、安全、有效且无污染等优点。生物农药根据来源可分为植物源农药、动物源农药和微生物源农药。植物中含有多样的活性物质, 至今已报道有70多科200多种植物具有杀虫活性, 利用天然的植物化合物进行植物源农药的开发及应用, 例如苦参碱、烟碱、藜芦碱、印楝素等, 保障药材安全;动物源农药是指利用动物活体或其代谢产物作为防治有害生物的一类农药, 如捕食性昆虫和其次生代谢产物, 次生代谢产物如昆虫毒素、昆虫激素和昆虫信息素等。利用动物本体防治有害生物又称天敌防治, 如“以虫治虫”、“以鸟治虫”等, 利用自然界生物链对害虫进行抑制, 成本低且对环境无污染;微生物源农药系利用微生物菌体及其次生代谢产物作为防治有害生物的一类农药, 也有称其农药抗生素、生防菌剂或微生物菌剂等, 例如灭幼脲、阿维菌素、BT乳剂等。
2.3 无公害中药材病虫害物理防治方法
物理防治是指利用物理因素防治病虫害的方法。如光、热、电、温、声、波、色、胶等经过巧妙的设计, 在病虫害发生的特定时期使用, 就可起到防治效果。常见方法有灯光诱杀法, 即是利用害虫的趋光性对之进行诱杀;色板、色膜则是利用害虫对特殊的颜色有趋性而进行驱避或诱杀;如常用黄板、蓝板等;辐射不育, 将存储的种子及药材进行辐照处理, 可杀死药材上的害虫及虫卵和病原菌等;还有人利用仿生植保技术, 如仿生胶诱捕枸杞常见害虫等;利用紫外线辐照土壤, 在夏季高温季节采取覆膜提高地温, 杀死土壤中的病原菌、虫源和杂草种子等;防虫网有效隔离一些迁飞传播性的害虫达到防虫目的, 利用除草布防治杂草;这些物理防治方法只要运用得当, 均是安全无污染, 有利于减少农药的使用, 提高中药材质量的无公害防治措施。
2.4 无公害中药材病虫害化学防治方法
化学防治仍是无公害中药材病虫害防治的常用方法。从生态环保角度出发, 无公害中药材化学防治的重要措施是在化学农药使用过程中, 应严格控制化学农药种类与用量, 保证药材的农残及重金属含量达标。化学农药使用过程中应该做到科学合理使用, 对症用药及适时用药, 严格执行用药安全间隔。建议使用高效、低毒、无公害的农药种类, 严禁使用国家禁止的剧毒、高毒、高残留的农药。施药时期和施药剂量需要严格按照农药使用说明进行, 以达到有效杀灭害虫、保护天敌及降低药材农药残量的目的。另外, 应加强病虫抗药性检测治理, 施药过程中合理轮换使用农药, 对同一种有害生物, 采取交替用药措施, 避免或延缓抗药性的产生。
3无公害中药材生产过程病虫害防治准则
无公害中药材生产过程中病虫害防治主要包括土壤改良、种子种苗生产、生产过程及仓储运输等节点。为生产优质无公害中药材, 必须遵循其基本准则。
3.1 重视土壤改良
土壤改良包括土壤消毒及土壤营养的均衡补给。通常中药材种植3~5年后, 其土壤生产力显著降低, 一般能使产量降低20%~40%。其中土传病害、根结线虫、杂草种子等是导致作物产量降低的主要原因。另外, 连作障碍也是制约无公害中药材可持续发展的重要限制因素。据研究, 连作障碍的产生与土壤中土传病害增加、微生物群落失衡有重要关系。为提高无公害中药材产量和质量, 通常采用化学熏蒸和非化学措施等方法, 以达到对种植土壤进行病虫害防治及菌群结构的调理。化学熏蒸是目前较常用且效果较好的土壤消毒方法, 为保护生态环境和生产高品质药材, 目前世界范围内推荐使用的土壤熏蒸剂主要有威百亩、棉隆、1, 3-二氯丙烯、碘甲烷等 (见表5) ;其中, 在中药材种植领域应用较多、防治效果较好的主要有威百亩、棉隆和氰氨化钙等。另外, 碘甲烷是近年来开发出来的一种灭菌范围广、消毒效果好的药剂, 但由于其生产成本较高, 目前还没有在作物中大量推广应用。非化学方法主要是依靠农业、物理或生物等方法进行土传病害的防治。为减少土传病害, 土壤施肥过程中所用有机肥应经过高温腐熟处理, 然后再施入田间, 防止病原菌在土壤中传播扩繁、污染中药材, 以免危害人体健康。
表5 常见土壤熏蒸剂对土壤有害生物防治效果比较
3.2 加强种子种苗检疫
随着中药材市场需求量的快速增加, 中药材种子种苗的需求量也在不断加大。目前, 人工种植的药用植物已超过300种, 且种植面积还在不断扩大, 种子种苗频繁调运, 加速了药材病虫害的传播及蔓延。因此, 应加强种子种苗流通环节的检验检疫工作, 防治危害性病原体、害虫、杂草等有害生物传入或传出。在实际生产过程中, 应建立无病虫害的留种田, 精选无病虫害的种子种苗进行种植及在不同产区调运。对进出口 (或过境) 以及在国内运输的种子种苗进行检疫, 发现携带危险性有害生物的种子种苗应及时进行销毁。为得到无病毒植株, 可采用组织培养脱毒法进行优质无菌种苗的生产。
3.3 注重种植过程的绿色防控
中药材生产的田间种植过程不可避免会发生有害生物危害, 绿色防控是无公害中药材生产的关键环节。生产优质无公害中药材, 需根据不同中药材的生产特点, 以创造有利于正常生长、不利于病虫害发生的环境条件, 从而减少病原和虫源危害, 获得优质高产药材原料。种植过程应选用优良抗病虫药材新品种, 提高药材抗病能力, 减少化学农药施用量;合理布局及提早或延后播种时期, 不仅有利于药材增产, 也有利于错开病虫害高发期, 从而抑制中药材病虫害的发生。生长季节如发现药材种植基地出现病虫害问题, 可采用覆盖遮阳网、降低光照强度及温湿度的方法, 改变病虫害发生环境, 抑制病虫生长, 也可以采用悬挂黄板、蓝板、增设杀虫灯等方法诱杀害虫;如发现田间病虫害大量蔓延且数量较大时, 可优先选用生物农药及病虫的天敌进行防治, 如防治效果不佳或难以阻止病虫害蔓延时, 可采用国家推荐的高效、低毒、低残留的化学农药进行防治。施药的同时做到找准施药时间及部位, 严格按照科学施药方法, 对症下药, 达到最大限度减少农药使用量防治病虫害的目的。
3.4 加强仓储及运输环节中的病虫害防治
随着中药材市场需求量的迅速增长, 全国各地贮存和运输的中药材数量逐年增加。根据中国商务部发布的《2016年中药材流通市场分析报告》, 2016年我国进口中药材约4.56万t, 中药材及饮片出口总量14.57万t。由于仓储病虫害侵害, 导致我国每年储藏的药材损害量巨大, 同时病虫在进行危害活动时, 会使种子温度升高、水分含量减少, 严重威胁着储藏种子的安全。近年来, 国家中医药管理局曾组织有关单位对全国各省区的中药材害虫进行调查, 发现各省区仓储病虫种类众多, 具有明显地域性。中药材仓储害虫种类复杂多样, 防治任务十分艰巨。中药材仓库害虫防治必须采取“预防为主、综合防治”的方针, 坚持“安全、经济、有效”的原则, 根据仓储害虫的传播途径、生活习性等特点, 采取植物检疫、农业防治、物理防治及化学防治等措施, 控制仓储害虫的发生和传播蔓延, 从而保障药材种子及原料的安全。目前仓储害虫的主要防治措施有清洁环境、加强检疫与检查、除湿、诱杀、低温存贮、高温杀虫、熏蒸、气调养护、辐射杀虫等方法。另外, 中药材在入库前, 确保药材已经经过检验检疫, 并保证含水量处于安全范围内, 长时间存储需要进行密封, 创造洁净、低温和避光的良好储藏环境, 及时发现虫害并迅速进行消灭。
4讨论与展望
中药材种类繁多, 病虫害发生较为严重, 广大药农为提高药材产量, 滥用农药和化肥现象比较普遍。与农作物相比, 中药材种植及病虫害防治基础较为薄弱, 且处于无序化发展状态。2013年, 国际绿色和平环保组织发布《药中药:中药材农药污染调查报告》及《药中药:海外市场中药材农药残留检测报告》, 检测发现中国药材中的农残及重金属污染情况十分严重, 已经严重阻碍了我国中药材种植产业的健康可持续发展。现阶段中药材种植产业已经走到了产业升级的关键时期。国家药品监督管理局发布《中药饮片质量集中整治工作方案》, 决定从2018年9月起, 在全国范围内开展为期1年的中药饮片质量集中整治, 重点查处掺杂使假、霉烂变质及农药重金属污染的药材。陈士林研究团队历经十余年, 截止到2018年5月完成了100多个中药材基原物种的基因组图谱测序及构建, 对260余种中药材基原物种进行了产地生态适宜性区划分析, 建立了150余种常用大宗药材无公害生产操作规程, 最终形成了“无公害中药材生产体系”。该项目的完成为中药材种植产业的健康可持续发展指明了方向, 同时也为现阶段我国无公害中药材种植产业的发展提供了借鉴。病虫害防治是无公害中药材生产的关键环节, 中药材病虫害防治技术的优劣直接影响着药材质量的好坏。开展无公害中药材病虫害防治技术研究, 制定无公害中药材病虫害防治规程, 可加速推动我国中药材生产进入“无公害时代”。
无公害中药材病虫害防治的植保方针是提前进行病虫害预测预警, 优先选用农业措施、生物防治和物理防治等技术进行病虫害防治, 禁止使用高毒、高残留化学农药, 使用国家推荐的低毒、低残留的农药, 最大限度地减少农药及重金属残留, 最终达到生产无公害优质中药材的目的。但截至目前, 在中药材种植领域登记的农药种类仅为44种, 且只涉及8种药材的21种病害。实际生产过程中, 常规大宗中药材如果遭遇病虫害侵袭, 大剂量盲目使用各种农药, 不仅难以保证植株存活, 相反还会导致药材农残及重金属含量严重超标。2017年6月1日实施的《农药管理条例》明确规定, 农药使用者应当严格按照农药标签标注的使用范围、使用方法和剂量进行防治, 不得扩大使用范围或者改变使用方法, 由此说明中药材病虫害化学防治过程中存在大量违规使用农药的情况。陈士林研究团队参照农业农村部的限制使用农药名录, 根据病害发生规律, 建立了药用植物无公害防治技术体系, 研究结果有助于中药材病虫害的有效防治。另外, 与农作物病虫害防治技术相比, 中药材病虫害预测预警及综合防治技术还有待提高, 而且国家在中药材病虫害防治领域出台的相关标准也较少;因此, 中药材病虫害防治技术力量还较为薄弱, 中药材病虫害防治仍是当前无公害中药材生产的重要任务。
随着中药材病虫害防治技术平台体系的建立, 无公害中药材病虫害防治技术得到了有效提升;然而, 中药材种类繁多, 病虫害种类多样, 目前中药材病虫害防治技术仍十分薄弱。在当前乃至今后的一段时间内, 应在减少化学农药使用量的前提下, 加强中药材病虫害发生规律分析、病虫害“3S”智能预测预警技术研究、抗病虫害新品种培育、专用农药筛选及登记、完善无公害中药材病虫害综合防治技术及相关标准的制定研究。笔者所在项目组通过基因组测序及分子标记辅助抗病、高产新品种选育技术, 不仅缩短了育种周期, 而且提高了药材产量及质量, 同时也解析出了人参抗病基因家族, 为人参抗病虫害新品种的培育打下了坚实的基础。另外, 《无公害人参药材及饮片农药与重金属及有害元素的最大残留限量》标准的制定, 为无公害中药材农残及重金属国家标准的制定提供了参考。本文在前期研究基础上, 总结了近年来我国中药材病虫害防治领域中的预测预警技术、病虫害综合防治技术及防治标准的发展历程;结合中药材病虫害防治特点, 探讨了无公害中药材病虫害防治技术及生产过程中病虫害防治方法, 研究结果不仅可以指导无公害中药材病虫害精细化防治, 而且还可为减少药材农残及重金属含量、生产高品质中药材提供理论依据。
1.“高鹏说药材”致力于提供中药行业各类资讯信息,但不保证信息的合理性、准确性和完整性,且不对因信息的不合理、不准确或遗漏导致的任何损失或损害承担责任。
2.“高鹏说药材”部分文章信息来源于网络转载是出于传递更多信息之目的,并不意味着赞同其观点或证实其内容的真实性。如对内容有疑议,请及时与我平台联系。
3.“高鹏说药材”所有信息仅供参考,不做任何商业交易及或医疗服务的根据,如自行使用“高鹏说药材”内容发生偏差,我平台不承担任何责任,包括但不限于法律责任,赔偿责任。
4.“高鹏说药材”各类带“原创”标识的资讯,享有著作权及相关知识产权,未经本网站协议授权,任何媒体、网站、个人不得转载、链接或其他方式进行发布;经本网协议授权的转载或引用,必须注明“来源:高鹏说药材(www.gpsyc.com)”。违者本网站将依法追究法律责任。
5.本声明未涉及的问题参见国家有关法律法规,当本声明与国家法律法规冲突时,以国家法律法规为准。
百花农品:真药材,平价卖,守护千年药香
在中药材电商市场蓬勃发展的当下,乱象丛生:染色虫草、硫磺枸杞...(1080 )人阅读时间:2025-02-27破茧重生:民间中医的千年传承亟需政策松绑!
中医,作为中华文明的瑰宝,数千年来以“简、便、验、廉”的特点...(926 )人阅读时间:2025-02-25理性看待民间中医的作用:传承与困境中的“高手在民间”
中医作为中华文明的瑰宝,其生命力不仅存在于现代医疗体系内,更...(894 )人阅读时间:2025-02-24让真药材回归百姓家——守护中药生态,百花农品与您同行!
中药,是中国人代代相传的健康密码,承载着“治未病”的智慧与自...(1025 )人阅读时间:2025-02-21